绿地控股突发。
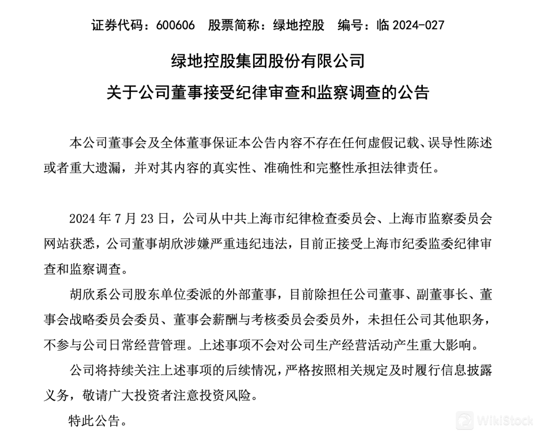
7月23日晚,绿地控股(600606.SH)发布公告称,公司董事胡欣涉嫌严重违纪违法,目前正接受上海市纪委监委纪律审查和监察调查。

绿地控股称,胡欣系公司股东单位委派的外部董事,目前除担任公司董事、副董事长、董事会战略委员会委员、董事会薪酬与考核委员会委员外,未担任公司其他职务,不参与公司日常经营管理。上述事项不会对公司生产经营活动产生重大影响。
公司官网显示,绿地控股集团股份有限公司是一家全球经营的特大型企业集团,创立于1992年7月18日,总部设立于中国上海,在中国A股整体上市,并控股香港上市公司。
成立30多年来,绿地已在全球范围内形成了“以房地产、基建为主业,金融、能源、消费等产业协同发展”的综合经营格局,并实施资本化、公众化、国际化发展战略,发展业务遍及全球五大洲五十多个国家,连续12年入围《财富》全球企业500强,2023年位列第205位。
据第一财经报道,胡欣由上海城投(集团)有限公司(以下简称为“上海城投”)派驻到绿地控股,在绿地的任职期限自2021年5月26日起,至2025年2月16日止,但并不从绿地方面领取薪酬。

绿地控股2023年年报
据公告披露,胡欣2021年6月起担任上海城投副总裁,回族,1967年2月生,全日制大学学历,工学学士,在职工程硕士,正高级工程师,1987年7月参加工作,1997年11月加入中国共产党。
据绿地控股2023年年报披露,胡欣现任上海城投(集团)有限公司副总裁,本公司副董事长。历任上海市水利工程设计研究院水工一室科员、助理工程师、计划经营科科长助理、水工设计所主任工程师、第二设计所所长、副院长,上海市水务局副总工程师、科学技术处处长,上海市水务局(市海洋局)副总工程师、科学信息处处长、防汛和安全监督处处长,上海市堤防(泵闸)设施管理处处长、党委副书记,上海市水务局(市海洋局)总工程师、党组成员,上海城投(集团)有限公司总工程师等职务。
截至2023年年末,上海城投持有绿地控股20.55%股权,为后者第三大股东。
官网信息显示,上海城投(集团)有限公司成立于1992年,前身是上海市城市建设投资开发总公司,2014年改制为有限责任公司,由上海市国资委全资持有,旗下拥有6家子集团(城投公路、城投水务、城投资产、上海中心、城投环境、城投兴港)、2家上市公司(城投控股、上海环境)、1家科研机构(城投研究院)以及城投老港、长兴开发公司、长兴前卫公司、城投财务公司、城投环保金服公司等单位,是一家专业从事城市基础设施投资、建设、运营管理的国有特大型企业集团。
成立以来,上海城投聚焦路桥、水务、环境、置业四大业务板块。截至2023年底,集团总资产近8000亿元,资产负债率53%,现有员工17000多人。
来源:第一财经、绿地控股公告
责编:朱雨蒙
校对:姚远